2025年三亚航空旅游职业学院高职分类考试招生简章

本文为大家整理的是2025年三亚航空旅游职业学院高职分类考试招生简章,主要包含学校概况、招生专业、招生计划、收费标准、录取规则等信息,以下是详细内容,供大家参考。
三亚航空旅游职业学院2025年高职分类招生简章
学校简介
三亚航空旅游职业学院成立于2005年,面向全国28个省(自治区、直辖市)招生,现有招生专业42个,拥有各类在校生超万人。学校打造了航空、航海、旅游免税为特色的“两航一游”特色专业集群。获得国家级称号专业5个、国家级课程思政优秀教学团队1个、教育部首批“高校辅导员名师工作室”1个。学校拥有中国民航局民用航空器维修、危险品运输、航空安全员、无限航区船员等培训资质30余项。当选为全国航空工业职业教育教学指导委员会校企合作专委会和全国民航行业职业教育教学指导委员会民航运输服务专业委员会等4个主任委员单位,牵头组建了海南自贸港航空职业教育集团和海南免税与跨境电商职业教育集团。2024年4月,三亚航院正式回归新海航,加入辽宁方大集团,并陆续出台了在校学生免费午餐、申请退回学费、搭建实习就业平台、方大助学金等一系列福利政策,为学生未来发展提供广阔的空间。
招收对象
一、高职(专科)对口单独招生
(一)我省中等职业学校应、往届毕业生。
(二)我省普通高中学校往届毕业生。
(三)有我省户口的省外中等职业学校应、往届毕业生。
(四)有我省户口的省外普通高中学校往届毕业生。
二、高职(专科)综合评价招生
完成了我省普通高中学业水平合格性考试,并取得相关科目成绩的高中毕业生。
三、特殊群体报考
退役军人、下岗失业人员、农民工和新型职业农民(高素质农民)等特殊群体报名参加高职(专科)对口单独招生的,可以选择以特殊群体身份报考符合特殊群体报考条件单列计划的专业(经审核符合特殊群体资格的予以免文化课考试),或选择以一般人员身份报考符合报考条件的专业。
其中退役军人须为2011年11月1日后退役并按自主就业方式安置的义务兵和士官,通过全国统一高考或高职分类招考方式考入高等学校并到校报到的入学新生,方可实行学费减免。(具体以退役军人事务部门审核意见为准)。
专业目录


报名方法及考试安排
一、报名时间
2024年12月24日8:00至12月29日17:30。
二、报名方式
网上报名,考生在报名规定时间内登录海南省考试局网站(http://ea.hainan.gov.cn),进入“2025年海南省高职分类招生报名系统”注册报名,逾期不予办理。
三、报名流程

四、报名信息确认
考生网上填写报名信息提交相关报名材料后,等待招生院校初审报名信息和提交的材料。招生院校初审通过后,报名系统对考生开放报名信息确认和缴费功能。考生须在2025年1月7日17:30前完成报名信息确认。
五、网上缴纳考试费用
(一)报名职业本科单独招生或高职(专科)对口单独招生的考生网上报名信息确认后,须在2025年1月7日17:30前,自行上网缴纳考试费用,否则视为自动放弃报考资格。根据省物价局、省财政厅、省教育厅《关于调整普通高考等部分考试收费标准的通知》(琼价费管〔2013〕775号)精神,考生需按每科38元缴纳高职分类招生文化课考试费,共计114元(38元/科×3科)。因不符合报名条件造成报名无效的,所缴纳的考试费不予退还。
(二)退役军人、下岗失业人员、农民工和新型职业农民(高素质农民)等特殊群体经招生院校确定免文化课考试资格后,无需缴纳文化课考试费用。
(三)符合免试入学条件的考生以及仅报名高职(专科)综合素质评价招生的考生无需缴纳考试费用。
(四)申请减免考试费的考生,须填写《2025年海南省高职分类招生考试减免考试费申请表》,将该表与相关佐证材料扫描成电子文件上传报名系统。报名结束后,招生院校将审核确认减免缴费的考生名单及相关申请表报省考试局核实备案。
六、考试安排

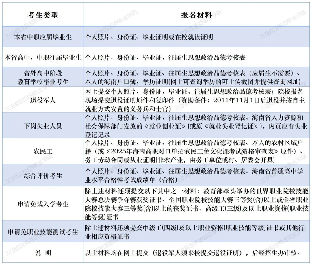
报名材料清单

资助政策
一、海南省中职应往届毕业生
海南户籍或学籍的应往届中职毕业生参加高职单招考试入学可根据相关政策享受10000元(入学、毕业各5000元)的学费补贴。
二、其他资助政策
符合条件的学生依照国家奖助学金评审办法的相关规定提出申请,经学校评审通过可以获得:国家奖学金:10000元/学年;国家励志奖学金:6000元/学年;国家助学金:特别贫困生4200元/学年;一般贫困生3200元/学年;海南省优秀贫困生:4000元/学年;“方威励志奖学金”:学校全日制二年级以上(含二年级)学生,每年20个名额,5000元/学年;勤工俭学:学校每年为贫困学生提供大量勤工助学岗位;助学贷款:被录取新生可向学生入学前户籍所在县(市、区)的学生资助管理中心或金融机构申请办理“生源地信用助学贷款”。
三、退役军人政策
符合申请国家学费补贴的退役军人(具体以退役军人事务部门审核意见为准)方可实行学费减免,享受专项助学金3700元/年。
附:海南省教育厅关于印发《2025年海南省高职分类招生考试工作方案》的通知

点击链接查看原文及相关附件:https://mp.weixin.qq.com/s/KDDbd9xQQ8OlTR5Qrqf_yw?token=1921800102&lang=zh_CN




